ЗАМОК ГИДРАВЛИЧЕСКОГО КЛАПАНА ДЛЯ ЦИЛИНДРА 3/8 35Л

Товар

3 459  ₽
ЗАМОК ГИДРАВЛИЧЕСКОГО КЛАПАНА ДЛЯ ЦИЛИНДРА 3/8 35Л

Доставка

  • Почта России

    от 990 ₽

  • Курьерская доставка EMS

    от 1290 ₽

Характеристики

Артикул
10228866316
Состояние
Новый
Marka wózka
Caterpillar
Producent części
SM-D
Numer katalogowy części
0326.38.35L

Описание

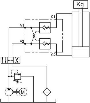
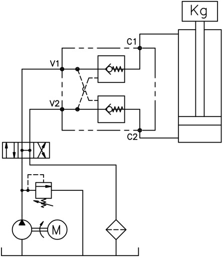
Zawór hydrauliczny zwrotny "ZAMEK VBPDE 3/8" — blokada siłownika dwustronnego działania

KOD SKRAW-MET: [0326]

Produkt włoski — solidnie wykonany

Zawór znajduje zastosowanie w siłownikach dwustronnego działania, używany jest do blokowania siłownika w obu kierunkach.

Zawór zwalnia blokadę w momencie sterowania rozdzielaczem hydraulicznym.

Zawór ma zastosowanie w turach, cyklopach, wózkach widłowych, maszynach rolniczych i przemysłowych oraz innych urządzeniach sterownych hydraulicznie.

ZAWÓR HYDRAULICZNY BLOKADA DO SIŁOWNIKA 3/8 35L

Specyfikacja techniczna:

Maksymalny przepływ: 35L/min

Gwinty wewnętrzne w korpusie: port przyłączeniowy 3/8"

Dopuszczalne ciśnienie max. 350 bar

Dopuszczalna temperatura otoczenia: -30°C do +50°C

Dopuszczalna temperatura oleju: -30°C do +80°C

Typ oleju: olej hydrauliczny na bazie oleju mineralnego

Materiał: stal galwanizowana

Podłączenie:

Przyłącz V1 i V2 do linii zasilającej (rozdzielacz) oraz C1 i C2 na siłownik.

ZAWÓR HYDRAULICZNY BLOKADA DO SIŁOWNIKA 3/8 35L Marka wózka Caterpillar Clark Hyster Jungheinrich Komatsu Linde Mitsubishi Nissan Still Toyota Yale Inna
ZAWÓR HYDRAULICZNY BLOKADA DO SIŁOWNIKA 3/8 35L Numer katalogowy części 0326.38.35L

Wykres wydajności:

ZAWÓR HYDRAULICZNY BLOKADA DO SIŁOWNIKA 3/8 35L Producent części SM-D

Przykładowy schemat obwodu:

Alt

Гарантии

  • Гарантии

    Мы работаем по договору оферты и предоставляем все необходимые документы.

  • Лёгкий возврат

    Если товар не подошёл или не соответсвует описанию, мы поможем вернуть его.

  • Безопасная оплата

    Банковской картой, электронными деньгами, наличными в офисе или на расчётный счёт.

Отзывы о товаре

Рейтинг товара 5 / 5

8 отзывов

Russian English Polish