MEGA Cewka TESLI Generator Tesli DIY KIT 24V 30W

Товар

5 351  ₽
MEGA Cewka TESLI Generator Tesli DIY KIT 24V 30W
  • 0 раз купили
  • 5  оценка
  • 9 осталось
  • 2 отзыва

Доставка

  • Почта России

    от 990 ₽

  • Курьерская доставка EMS

    от 1290 ₽

Характеристики

Артикул
11949833583
Состояние
Новый

Описание

MEGA Cewka TESLI Generator Tesli DIY KIT 24V 30W

Duża Cewka Tesli ,

Generator TESLI 24V, 30W

Zestaw do samodzielnego montażu , lutowania.

Z wentylatorem i radiatorem

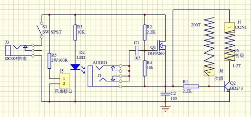
Napięcie wejściowe zasilania: 24V DC;

Prąd zasilania: 2A-3A;

Gniazdo zasilania: 5.5*2.1

Rozmiar płytki: 5.4CM x 5.4CM;

Rozmiar cewki: średnica 5.05CM wysokość 7CM wysokość

Liczba zwojów cewki: 250 zwojów , 0.2 skrętka druciana,

MEGA Cewka TESLI Generator Tesli DIY KIT 24V 30W Kod producenta Duża Cewka TESLI Generator Tesli 24V 30W
Alt
Alt
Alt
Alt
Alt
Alt
MEGA Cewka TESLI Generator Tesli DIY KIT 24V 30W
Alt
Alt

Interfejs Audio: 3.5 gniazdo JACK, można podłączyć do telefonu komórkowego, mp3, do komputera

Cewka bedzie działała jak głośnik. Zasilanie 24V 2-3 A , za niskie zasilanie może uszkodzić tranzystor.

O instrukcje dotyczące bezpieczeństwa

Niezwykle wysokie napięcia przebiją się przez powietrze, tworząc fioletowy łuk, czyli wiatr jonowy, a powstały łuk będzie miał pewien ciąg. Obraca się pod działaniem ciągu i obraca się wraz ze wzrostem siły wahadłowej.Warto powiedzieć, że chociaż napięcie jest wysokie, to natężenie niskie , nie wolno dotykać łuku , jest istnieje możliwość poparzenia.

Instrukcja:

Układy mają nadrukowany schemat montażu na płyce. Trzeba zwrócić uwagę na biegunowość  w przypadku takich elementów jak kondensatory, diody, tranzystory. W przypadku diód Led dłuższa nóżka to plus +, wiekszośc elementów ma opisane parametry na obudowie. Rezystory mogą mieć oznaczenia paskowe ich oporność oraz tolerancję można odczytać za pomocą kalkulatorów dostępnych w internecie lub mierząc miernikiem.  Kolejność montażu zazwyczaj jest dowolna , w zależności od układu, montujemy najpierw najmniejsze elementy.

Гарантии

  • Гарантии

    Мы работаем по договору оферты и предоставляем все необходимые документы.

  • Лёгкий возврат

    Если товар не подошёл или не соответсвует описанию, мы поможем вернуть его.

  • Безопасная оплата

    Банковской картой, электронными деньгами, наличными в офисе или на расчётный счёт.

Отзывы о товаре

Рейтинг товара 5 / 5

2 отзыва

Russian English Polish