PMS7003 czujnik pyłu jakości powietrza Smogu

Товар

4 435  ₽
PMS7003 czujnik pyłu jakości powietrza Smogu

Доставка

  • Почта России

    от 990 ₽

  • Курьерская доставка EMS

    от 1290 ₽

Характеристики

Артикул
13280443344
Состояние
Новый
Model
PMS7003
Rodzaj
czujnik
Producent
Inna (Plantower)

Описание

PMS7003 czujnik mierzący stężenie cząstek stałych w powietrzu, umożliwia pomiar zanieczyszczeń powietrza PM1.0 PM2.5 PM10. Laserowy czujnik jakości powietrza PMS7003 został wyposażony w cichy wentylator zasysający powietrze do wnętrza czujnika. Dane pomiarowe z modułu możemy odczytać za pomocą magistrali szeregowej UART.

Specyfikacja PMS7003:

  • Zakresy pomiarowe: 0.3~1.0μm;1.0~2.5μm;2.5~10 μm
  • Komunikacja: UART 9600bps (domyślnie)
  • Zasilanie: 5V DC
  • Dopuszczalne napięcie na liniach danych: 3.3V DC
  • Wbudowany wentylator zasysający powietrze do czujnika
  • Do pomiarów wykorzystywany jest laser
  • Dopuszczalna temp. pracy: -10~+60 °C
  • Dopuszczalna wilgotność otoczenia: 0~99%
  • Pobór prądu w momencie pracy: <100 mA
  • Pobór prądu w trybie uśpienia: <200 μA
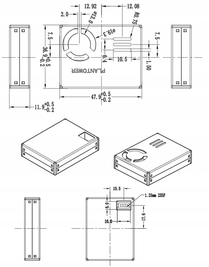
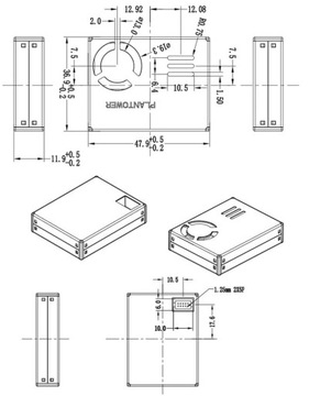
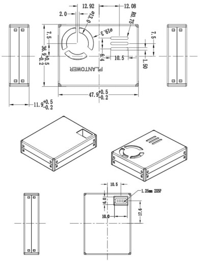
  • Wymiary: 48×37×12mm
PMS7003 czujnik pyłu jakości powietrza Smogu Kod producenta PMS7003

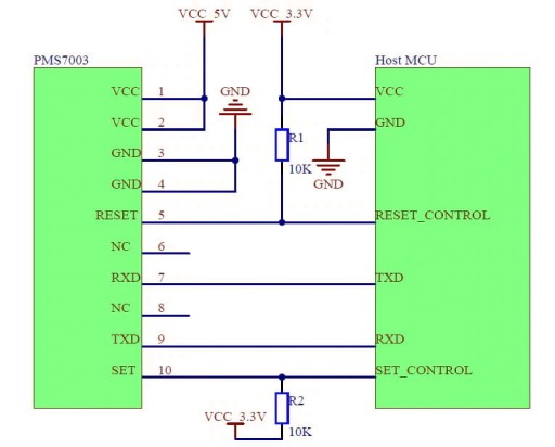
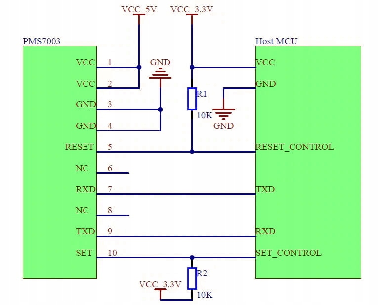
Opis wyprowadzeń:

Alt
PMS7003 czujnik pyłu jakości powietrza Smogu Model PMS7003

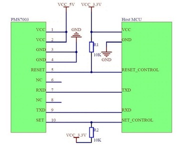
Przykładowy schemat podłączenia do mikrokontrolera.

Podłączając PMS7003 do np. Raspberry Pi, STM32, ESP8266 nie musimy martwić się o konwertery poziomów napięć. W przypadku mikrokontrolerów zasilanych napięciem 5V jak np. w Arduino wymagane jest zastosowanie układu obniżającego napięcie na liniach danych.

Alt

▶️Zestaw zawiera:

  • Czujnik PMS7003
  • Wtyczkę pasującą do gniazda czujnika
PMS7003 czujnik pyłu jakości powietrza Smogu Producent Inna
PMS7003 czujnik pyłu jakości powietrza Smogu EAN (GTIN) 5905123548239
PMS7003 czujnik pyłu jakości powietrza Smogu

Гарантии

  • Гарантии

    Мы работаем по договору оферты и предоставляем все необходимые документы.

  • Лёгкий возврат

    Если товар не подошёл или не соответсвует описанию, мы поможем вернуть его.

  • Безопасная оплата

    Банковской картой, электронными деньгами, наличными в офисе или на расчётный счёт.

Отзывы о товаре

Рейтинг товара 4.88 / 5

17 отзывов

Russian English Polish