Светодиодная система SMD NE555+CD4017 «Проточная вода» DIY KIT

Товар

783  ₽
Светодиодная система SMD NE555+CD4017 «Проточная вода» DIY KIT
  • 0 раз купили
  • 5  оценка
  • 20 осталось
  • 3 отзыва

Доставка

  • Почта России

    1316 ₽

  • Курьерская доставка EMS

    1647 ₽

Характеристики

Артикул
13509475726
Состояние
Новый
Model
Układ płynąca woda LED SMD NE555+CD4017
Rodzaj
inny
Producent
Inna (DIY)

Описание

Układ płynąca woda LED SMD NE555+CD4017 DIY KIT Rodzaj inny

Układ płynąca woda LED SMD

NE555+CD4017

do własnoręcznego montażu , lutowania,

Układ w technologii SMD.

Zasilanie 2,5V -14,5 V

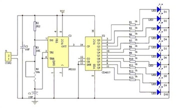
Zestaw ten składa się głównie z obwodu generowania zegara i obwodu licznika dziesiętnego. Multiwibrator z NE555 jako rdzeń służy do ładowania kondensatora C1 przez R2, R3 i R4. Gdy C1 zacznie ładować, pin 2 NE555 jest nadal na niskim poziomie, więc pin 3 terminala wyjściowego znajduje się na wysokim poziomie. Gdy zasilanie jest ładowane do C1 przez R2, R3 i R4 do 2/3 napięcia zasilania, poziom pin 3 terminala wyjściowego zmienia się z wysokiego na niski, wewnętrzny rura odprowadzająca NE555 jest podłączony, a kondensator C1 jest rozładowywany przez pin 7 z R4, R3 i NE555, gdy napięcie na obu końcach C1 jest niższe niż 1/3 napięcia zasilania, poziom pin 3 NE555 zmienia się z niskiego poziomu na wysoki poziom ponownie. C1 jest ponownie ładowany, tak że cykl tworzy oscylację. Czas ładowania wynosi 0.695 (R2 + R3 + R4) C1, a czas rozładowania wynosi 0.695 (R4 + R3) C1. Częstotliwość wyjściowa oscylatora może być kontrolowana przez regulację R4. Sygnał oscylacji zegara NE555 jest stale dodawany do pin 14 CD4017, a 10 diod led jest podłączonych do 10 zacisków wyjściowych CD4017. Gdy 10 zacisków wyjściowych CD4017 generuje z kolei wysokie poziomy pod działaniem sygnału zegara, D1-D10 świeci się po kolei, tworząc w ten sposób efekt lampy płynącą wodą.

Reguluj  R4, aby dostosować prędkość przepływu świateł LED.

Układ płynąca woda LED SMD NE555+CD4017 DIY KIT Kod producenta Układ płynąca woda LED SMD NE555+CD4017
Układ płynąca woda LED SMD NE555+CD4017 DIY KIT Model Układ płynąca woda LED SMD NE555+CD4017
Alt
Układ płynąca woda LED SMD NE555+CD4017 DIY KIT
Alt

Гарантии

  • Гарантии

    Мы работаем по договору оферты и предоставляем все необходимые документы.

  • Лёгкий возврат

    Если товар не подошёл или не соответсвует описанию, мы поможем вернуть его.

  • Безопасная оплата

    Банковской картой, электронными деньгами, наличными в офисе или на расчётный счёт.

Отзывы о товаре

Рейтинг товара 5 / 5

3 отзыва

Russian English Polish