Преобразователь PP10 - сетевой коммутатор, прицеп-домик

Товар

12 353  ₽
Преобразователь PP10 - сетевой коммутатор, прицеп-домик

Доставка

  • Почта России

    от 990 ₽

  • Курьерская доставка EMS

    от 1290 ₽

Характеристики

Артикул
15278058207
Identyfikator produktu
15278058207
Состояние
Новый
Numer katalogowy części
C-SYSTEM PP10

Описание

Przedmiotem aukcji jest:

PP10 przełącznik przetwornica - sieć przyczepa kamper

PP10 przełącznik przetwornica - sieć przyczepa kamper

Specyfikacja produktu:

Kod produktu: C-SYSTEM PP10

PP10 przełącznik przetwornica - sieć do przyczep i samochodów kempingowych

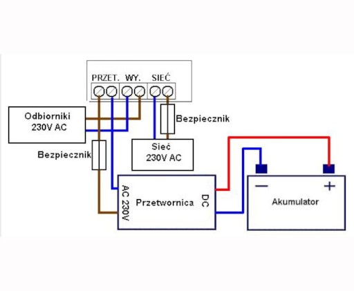
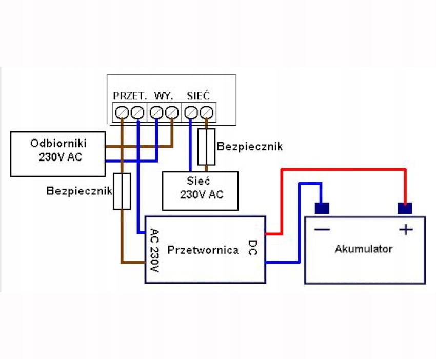
Przeznaczeniem urządzenia jest zasilanie odbiorników napięcia przemiennego 230V w przyczepach i samochodach kempingowych z sieci energetycznej (pole kempingowe) albo przetwornicy napięcia podłączonej do akumulatora (poza miejscami gdzie dostępne jest napięcie 230V). Może współpracować również z agregatem prądotwórczym. Przy połączeniu dwóch przełączników w kaskadę zapewnia zasilanie z trzech źródeł sieci, agregatu prądotwórczego i przetwornicy.

Urządzenie ma za zadanie przełączać pomiędzy zasilaniem z sieci energetycznej, a zasilaniem z przetwornicy w zaleŜności od obecności napięcia sieci. Przełącznik w sposób ciągły monitoruje obecność napięcia sieci po jego wykryciu przełączy zasilane odbiorniki na sieć (pole kempingowe), jeśli napięcie sieci nie jest obecne odbiorniki będą zasilanie z przetwornicy (poza miejscami gdzie dostępne jest napięcie 230V). Dioda LED sygnalizuje obecność napięcia sieci.

Dane techniczne:

Napięcie sieci i przetwornicy:

230V AC

Maksymalny prąd przełączania:

10A (tj. 2300W przy 230V) – dla wersji PP10

20A (tj. 4600W przy 230V) – dla wersji PP20

Maksymalny prąd zabezpieczenia obwodów sieci i przetwornicy:

bezpiecznik 8A lub mniejszy o działania szybkim dla PP10

bezpiecznik 16A lub mniejszy o działaniu szybkim dla PP20

Rodzaj przetwornicy współpracującej:

Przetwornica 230V AC z modyfikowana sinusoida lub pełna sinusoida

Czas przełączania:

0,3s

Wymiary:

Wysokość: 65 mm

Szerokość: 89 mm

Długość :   70 mm

Temperatura pracy

-10°C – 40°C

PP10 przełącznik przetwornica - sieć przyczepa kamper Marka Inna

Гарантии

  • Гарантии

    Мы работаем по договору оферты и предоставляем все необходимые документы.

  • Лёгкий возврат

    Если товар не подошёл или не соответсвует описанию, мы поможем вернуть его.

  • Безопасная оплата

    Банковской картой, электронными деньгами, наличными в офисе или на расчётный счёт.

Отзывы о товаре

Рейтинг товара 0 / 5

0 отзывов

Russian English Polish