Termometr Termistor układ doświadczalny do lutowania

Товар

1 857  ₽
Termometr Termistor układ doświadczalny do lutowania

Доставка

  • Почта России

    1327 ₽

  • Курьерская доставка EMS

    1662 ₽

Характеристики

Артикул
17353507504
Состояние
Новый
Kod producenta
Termometr Termistor układ doświadczalny
Producent
Inna (DIY)

Описание

Termometr Termistor układ doświadczalny do lutowania

Termometr Termistor

układ  doświadczalny

Układ do własnoręcznego montażu, lutowania

Trudność montażu łatwy.

Czas montażu około 40 minut.

Napięcie zasilania: 3,5  -  5 V

Rozmiar płytki: 48 x 38mm

Alt
Alt

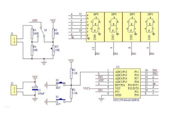
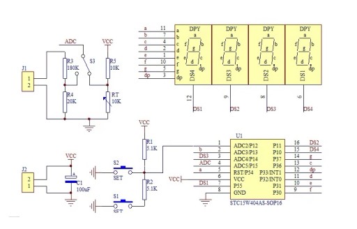
Ten termometr wykorzystuje termistor MF58 do uzyskania wartości temperatury, moduł oparty na układzie serii MCU STC15, wykorzystuje MCU do pomiaru szeregowej wartości termistora  oblicza odpowiednią temperaturę stopnia Celsjusza, aby wyświetlić ją na 4-cyfrowym wyświetlaczu. Pomiary temperatury waha się od -40°C do +120°C.

Naciśnij i przytrzymaj klawisz S1 przez ponad 3 sekundy, aby przełączyć się na wyświetlanie temperatury, ostatnia cyfra wyświetlacza wyświetli literę  „C”, naciśnij i przytrzymaj klawisz S2 przez ponad 3 sekundy, aby przełączyć na wyświetlanie napięcia, ostatnia cyfra wyświetli  „U”. Naciśnij S1 lub S2, aby wyregulować wynik pomiaru temperatury lub napięcia. Gdy wyświetlana jest temperatura, naciśnij S1 lub S2, aby  skorygować pomiar temperatury. Naciśnij S1, aby zwiększyć wartość korekcji, i S2, aby zmniejszyć wartość korekcji. Zakres regulowany jest w zakresie od -127 do 127.Korekcja napięcia jest podobna.

Alt
Alt
Termometr Termistor układ doświadczalny do lutowania Producent Inna

Instrukcja:

Układy mają nadrukowany schemat montażu na płytce. Trzeba zwrócić uwagę na biegunowość  w przypadku takich elementów jak kondensatory, diody, tranzystory. W przypadku diod Led dłuższa nóżka to plus +, większość elementów ma opisane parametry na obudowie. Rezystory mogą mieć oznaczenia paskowe ich oporność oraz tolerancję można odczytać za pomocą kalkulatorów dostępnych w internecie lub mierząc miernikiem.  Kolejność montażu zazwyczaj jest dowolna , w zależności od układu, montujemy najpierw najmniejsze elementy.

Alt
Termometr Termistor układ doświadczalny do lutowania

Гарантии

  • Гарантии

    Мы работаем по договору оферты и предоставляем все необходимые документы.

  • Лёгкий возврат

    Если товар не подошёл или не соответсвует описанию, мы поможем вернуть его.

  • Безопасная оплата

    Банковской картой, электронными деньгами, наличными в офисе или на расчётный счёт.

Отзывы о товаре

Рейтинг товара 0 / 5

0 отзывов

Russian English Polish