FPA301-20W Усилитель мощности 5 МГц для генератора удовольствия.

Товар

24 358  ₽
FPA301-20W Усилитель мощности 5 МГц для генератора удовольствия.
  • 0 раз купили
  • 3  оценка
  • 997 осталось
  • 2 отзыва

Доставка

  • Почта России

    1326 ₽

  • Курьерская доставка EMS

    1660 ₽

Характеристики

Артикул
8899178411
Состояние
Новый
Marka
Inna (INNY)
Model
FPA301-20W-5MHz
Waga produktu z opakowaniem jednostkowym
0.5 kg
Kod producenta
FPA301-20W-5MHz

Описание

FPA301-20W 5MHz wzmacniacz mocy do generatora fun. Waga produktu z opakowaniem jednostkowym 0.5 kg

FPA301-20W 5MHz wzmacniacz mocy do generatora funkcyjnego

Bufor dla wyjścia generatora funkcyjnego - wzmacniacz mocy FPA301 Feeltech.

dane techniczne:

  • wzmacniacz mocy dla generatorów funkcyjnych DDS
  • model: FPA301-20W-5MHz
  • napięcie zasilania: 15Vdc
  • złącza :

    ▶ gniazdo zasilania DC - JACK

    ▶ INPUT - gniazdo BNC wejściowe

    ▶ OUTPUT - gniazdo BNC wyjściowe

  • zakres częstotliwości (pasmo przenoszenia): 0 - 5MHz
  • zakres napięcia wejściowego: do 14Vpp
  • zakres napięcia wyjściowego (max): do 28Vpp
  • maksymalny prąd wyjściowy: 1000mA = 1A
  • maksymalna moc wyjściowa: 20W
  • regulowane wzmocnienie: x2 lub x4
  • metalowa obudowa z możliwością przykręcenia
Alt

przykładowe zastosowania:

  • przystosowanie generatora do większych obciążeń mocy i prądu
  • generator funkcyjny z wyjściem mocy
  • bufor chroniący wyjście generatora funkcyjnego

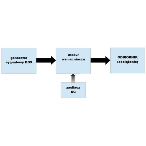
schematyczny sposób podłączenia:

Szukasz generatora funkcyjnego z wyjściem mocy? Oferowany moduł wzmacniacza mocy współpracuje z większością standardowych laboratoryjnych generatorów funkcyjnych.

FPA301-20W 5MHz wzmacniacz mocy do generatora fun. Kod producenta FPA301-20W-5MHz
FPA301-20W 5MHz wzmacniacz mocy do generatora fun. Marka Inna

zestaw zawiera:

  • wzmacniacz mocy dla generatorów funkcyjnych FPA301-20W-5MHz
  • przewód BNC-BNC
  • przewód BNC-krokodyl
  • zasilacz sieciowy 15Vdc
FPA301-20W 5MHz wzmacniacz mocy do generatora fun. EAN (GTIN) 616022106677
FPA301-20W 5MHz wzmacniacz mocy do generatora fun. Model FPA301-20W-5MHz
FPA301-20W 5MHz wzmacniacz mocy do generatora fun. Waga produktu z opakowaniem jednostkowym 0.5 kg
FPA301-20W 5MHz wzmacniacz mocy do generatora fun.

Гарантии

  • Гарантии

    Мы работаем по договору оферты и предоставляем все необходимые документы.

  • Лёгкий возврат

    Если товар не подошёл или не соответсвует описанию, мы поможем вернуть его.

  • Безопасная оплата

    Банковской картой, электронными деньгами, наличными в офисе или на расчётный счёт.

Отзывы о товаре

Рейтинг товара 3 / 5

2 отзыва

Russian English Polish